- Published on
向量应用
- Authors

- Name
- 李丹秋
向量

现在这个平面直角坐标系上有一个向量 v。向量 v 有两个含义:一是可以表示该坐标系下位于 (x, y) 处的一个点;二是可以表示从原点 (0,0) 到坐标 (x,y) 的一根线段。
向量运算

向量相加

向量旋转


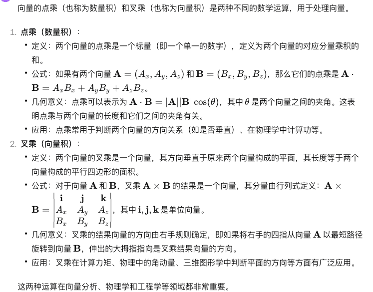
点乘运算
公式 a*b = a.x * b.x + a.y * b.y, 几何意义是 a*b = |a| * |b| * cosθ, 点乘的结果是一个值。
基于以上公式可以得出,如果两个向量的点乘结果为0,那么这两个向量垂直。 如果两个向量的点乘结果为他们的模长的乘积,那么这两个向量平行。
叉乘运算
首先,向量叉乘运算的结果不是标量,而是一个向量;其次,两个向量的叉积与两个向量组成的坐标平面垂直。
以二维空间为例,向量 a 和 b 的叉积,就相当于向量 a(蓝色带箭头线段)与向量 b 沿垂直方向的投影(红色带箭头线段)的乘积。那如下图所示,二维向量叉积的几何意义就是向量 a、b 组成的平行四边形的面积。

叉乘运算实例

我们计算这个公式,得到的值还是一个三维向量,它的方向垂直于 a、b 所在平面。二维空间中,向量 a、b 的叉积方向就是垂直纸面朝向我们的。
其中 x 轴向右、y 轴向下的坐标系是右手系。在右手系中求向量 a、b 叉积的方向时,我们可以把右手食指的方向朝向 a,把右手中指的方向朝向 b,那么大拇指所指的方向就是 a、b 叉积的方向,这个方向是垂直纸面向外(即朝向我们)。因此,右手系中向量叉乘的方向就是右手拇指的方向,那左手系中向量叉乘的方向自然就是左手拇指的方向了。
行列式计算
